2026年加加食品抖音平台运营服务商招标公告-凯发棋牌
凯发棋牌-凯发app
凯发棋牌-凯发app
全国统一服务热线:4008 096 216
凯发棋牌-凯发app
凯发app的介绍
凯发棋牌的简介
凯发棋牌的文化
资质证书
产品介绍
战略产品
经典产品
盘中餐食用油
复合调味料
资讯中心
企业新闻
公司公告
广告视频
减盐食谱
小加私房菜
投资者关系
公司治理
定期报告
投资者关系信息
投资者教育
普法专栏
凯发app的人才招聘
凯发app的人才招聘
联系凯发app
凯发棋牌的联系方式
在线留言
改变自动切换
1
2
3
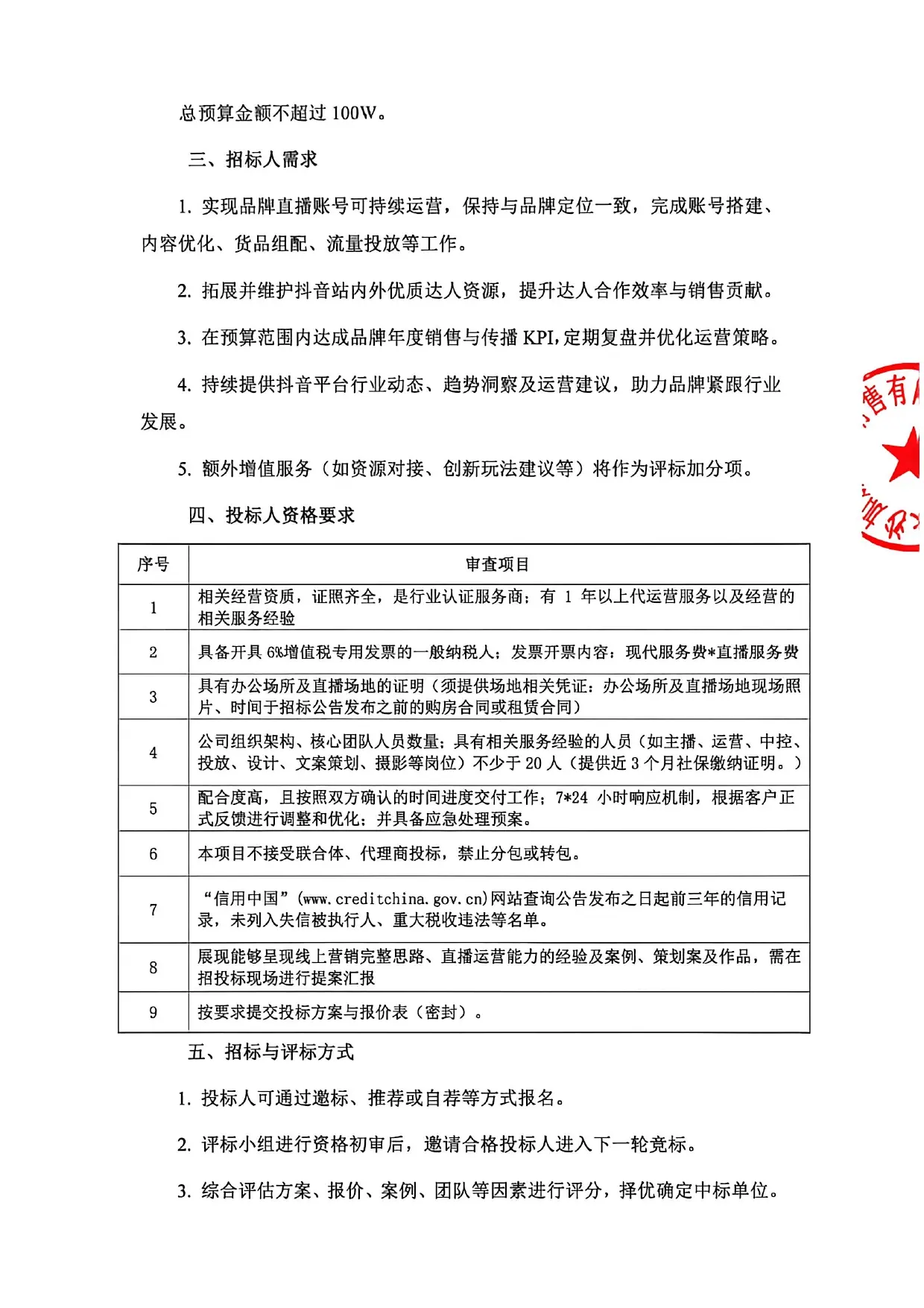
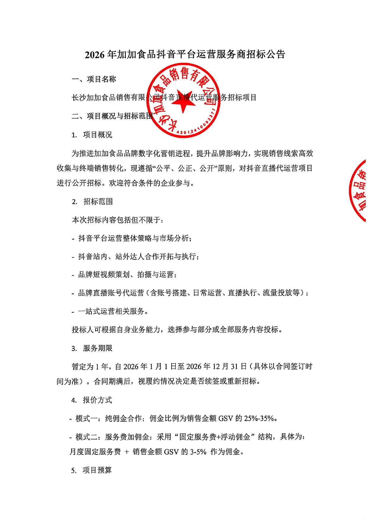
2026年加加食品抖音平台运营服务商招标公告
专栏:
公司公告
发布日期:
2025-12-11
阅读量:
3536
作者:
加加食品
收藏:
上一页:
加加食品集团股份有限公司国内快递和零担物流运输项目招标公告
下一页:
加加食品包装材料采购招标说明书
网站地图