加加食品集团股份有限公司 阆中公司炒麦机招标公告-凯发棋牌

全国统一服务热线:4008 096 216

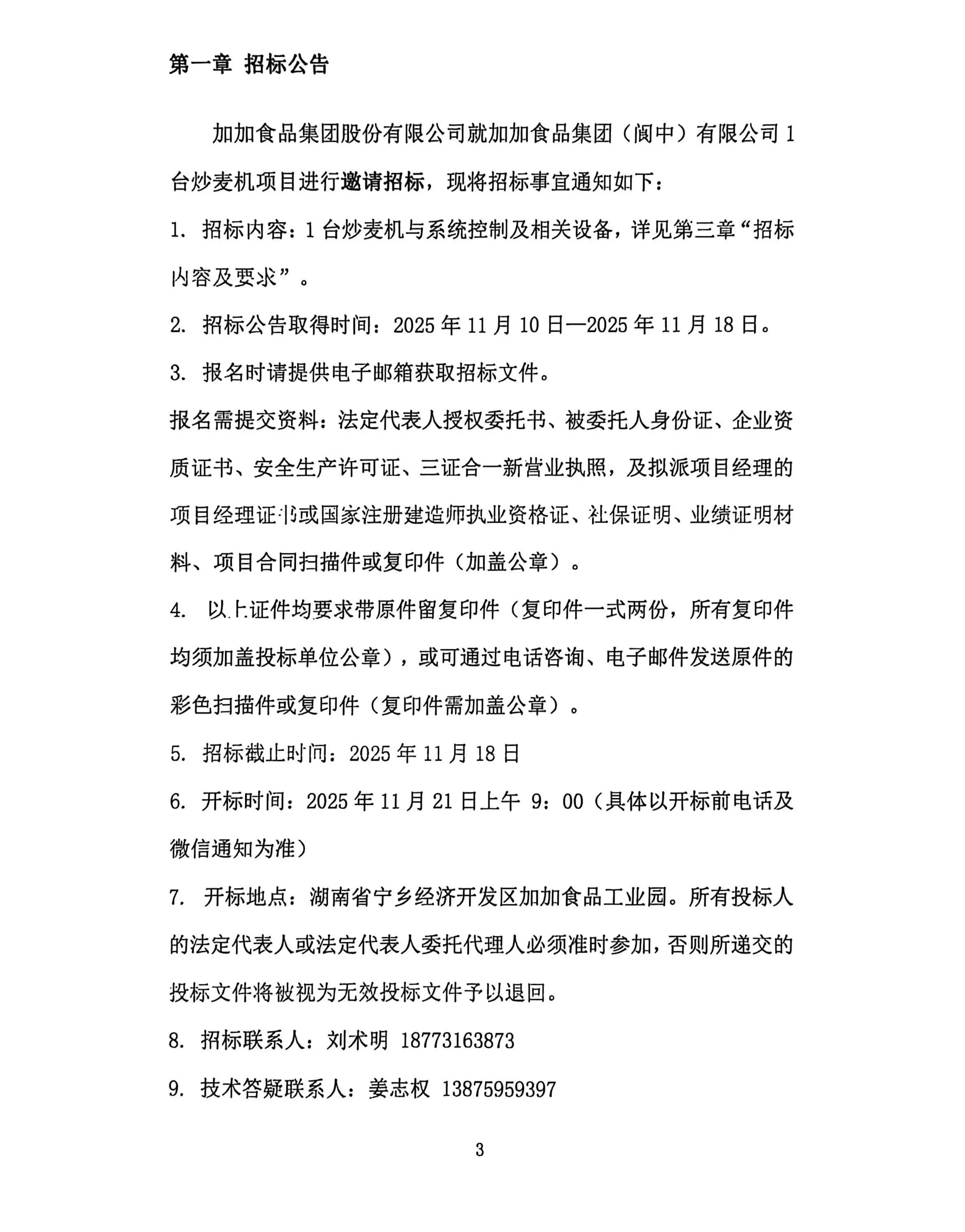
加加食品集团股份有限公司 阆中公司炒麦机招标公告
专栏:公司公告
发布日期:2025-11-12
阅读量:2331
作者:加加食品
收藏:

1762932154875034921.jpg

1762932141928026665.jpg

1762932145594020465.jpg

1762932166849032411.jpg

1762932159481007843.jpg

1762932182665054080.jpg

1762932175863028131.jpg

1762932195420074891.jpg

1762932190584047716.jpg

1762932212634099018.jpg

1762932205686011865.jpg

1762932223833016627.jpg

1762932217467001607.jpg

1762932228592069071.jpg


上一页:加加食品集团储备大米竞价销售公告
下一页:加加食品集团股份有限公司 2台酱油蝶式离心机招标
网站地图