加加食品小麦招标说明书-凯发棋牌
凯发棋牌-凯发app
凯发棋牌-凯发app
全国统一服务热线:4008 096 216
凯发棋牌-凯发app
凯发app的介绍
凯发棋牌的简介
凯发棋牌的文化
资质证书
产品介绍
战略产品
经典产品
盘中餐食用油
复合调味料
资讯中心
企业新闻
公司公告
广告视频
减盐食谱
小加私房菜
投资者关系
公司治理
定期报告
投资者关系信息
投资者教育
普法专栏
凯发app的人才招聘
凯发app的人才招聘
联系凯发app
凯发棋牌的联系方式
在线留言
改变自动切换
1
2
3
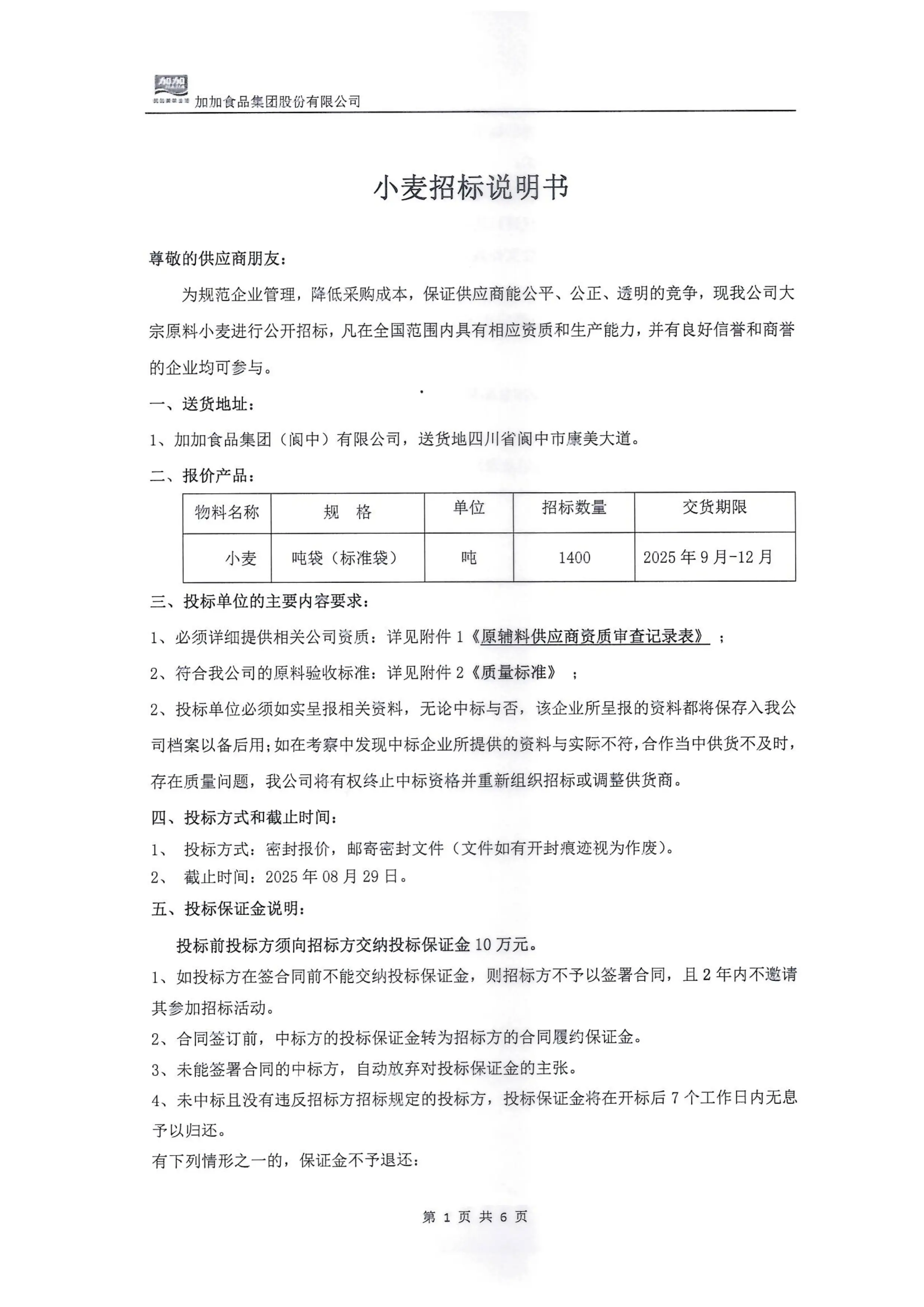
加加食品小麦招标说明书
专栏:
公司公告
发布日期:
2025-08-25
阅读量:
7815
作者:
加加食品
收藏:
上一页:
加加食品集团股份有限公司 压榨滤布采购招标
下一页:
加加食品集团股份有限公司 包装材料采购招标说明书
网站地图